lab4

目录

需求

Lab 3: KvRaft

  • 实现一个 key/value 存储服务,有多个 Raft 进行复制。
  • Get/Put/Append 方法的调用是线性化的,同时保证多个 Raft 上的执行顺序相同,与 lab2 不同 Put/Append 不需要返回值。
  • 需要处理通过 RPC 调用 raft.Start() 后,Leader 失去领导权的情况,对于出现分区的情况,可以无限等待直到分区结束。
  • 需要实现消息的重复检测。

在此之前有必要读下助教的文章 https://thesquareplanet.com/blog/students-guide-to-raft/#applying-client-operations

RPC调用优化

在开始实验前有必要优化下实验 RPC,下面以 lab2 为例 实验中的 RPC 调用方式如下:

args, reply := GetArgs{Key: "test"}, GetReply{} 
ok := e.Call("ShardKV.Get", &args, &reply)

这个调用方式有以下几个缺点:

  • 方法名使用字符串:手写字符串容易拼写错误。
  • 类型安全性不足:argsreplyinterface{} 类型,并且需要传入指针,使用时没有类型提示容易出错。

当然也可以对每个 RPC 都进行封装方法来避免这些问题,例如:

func Get(e *labrpc.ClientEnd, args GetArgs) (ok bool, reply GetReply) {  
    ok = e.Call("ShardKV.Get", &args, &reply)  
    return  
}

但如果每声明一个 RPC 都要写一个封装方法,太过麻烦了,假设现在是一个庞大的系统,有非常的多的 RPC,如果每个 RPC 都要写一个封装方法那太影响开发效率了

优化思路

我希望让 RPC 调用更像普通方法调用(这才更像 RPC),同时提升类型安全性和可读性。使用泛型刚好能够解决

一个 RPC 方法由三部分组成,调用对象(一个字符串)、传入参数和返回参数构成,定义为如下结构:

type Method[args any, reply any] string

定义调用方法:

func (m Method[Args, Reply]) Call(e *labrpc.ClientEnd, args Args) (bool, Reply) {
	var reply Reply
	return e.Call(string(m), &args, &reply), reply
}

之后就可以这样声明和调用:

const Get Method[GetArgs,GetReply] = "KVServer.Get"

ok, reply := Get.Call(ck.server, GetArgs{Key: "test"})

可以在 Call 方法中塞入更多逻辑,最后 lab2 的 client.go 部分将变得非常简洁,我想没有人会不喜欢这么简洁的代码:

type (  
    Method[args any, reply any] string  
)  
  
const (  
    RpcGet    Method[GetArgs, GetReply]             = "KVServer.Get"  
    RpcPut    Method[PutAppendArgs, PutAppendReply] = "KVServer.Put"  
    RpcAppend Method[PutAppendArgs, PutAppendReply] = "KVServer.Append"  
)  
  
func (m Method[Args, Reply]) Call(e *labrpc.ClientEnd, args Args) (reply Reply) {  
    for !e.Call(string(m), &args, &reply) {  
    }  
    return  
}  
  
func (ck *Clerk) Get(key string) string {  
    return RpcGet.Call(ck.server, GetArgs{Key: key, ClientId: ck.id, MsgId: nrand()}).Value  
}  
  
func (ck *Clerk) Put(key string, value string) {  
    RpcPut.Call(ck.server, PutAppendArgs{Key: key, Value: value, ClientId: ck.id, MsgId: nrand()})  
}  
  
func (ck *Clerk) Append(key string, value string) string {  
    return RpcAppend.Call(ck.server, PutAppendArgs{Key: key, Value: value, ClientId: ck.id, MsgId: nrand()}).Value  
}

模块划分

Client

  • 通过 RPC 调用发起操作和维持自身状态

Server

  • 充当中间层,处理来自 Client 的请求,通过 RPC 接收操作。
  • 与 Raft 模块交互,将应用操作和快照转发至 Raft 模块。
  • 将 Raft 中获得一致性的操作(即Raft提交应用的操作),交由 DataStore 执行,并将结果返回给正在等待的 Client。
  • 在适当时发起快照,从 DataStore 获取快照并转至 Raft,以及将 Raft 获得一致性的快照交由 DataStore 用于数据加载。

    DataStore

  • 负责持久化存储数据和快照。
  • 提供数据操作的接口,用于 Server 执行操作。
  • 提供快照的获取和加载的接口,供 Server 管理快照。

RPC Package

在完成 Lab3 的 Raft 后,后续 Lab4 和 Lab5 实验都是基于 Raft 去构建系统, 所以有必要设计一个包去封装客户端与集群的交互,以及服务端对 Raft 的管理,而我们只需要在应用层处理一致性提交后的数据存储。

实现目标:让 RPC 调用不再针对某个服务端发起,而是针对整个集群,集群中的某一基于 Raft 的服务端,不需要关心 Raft 的具体细节,只需关心 Raft 集群中达成一致的数据。

我相信实现这样一个包,会节省你很多时间,如此便可把更多精力放在后续实验的核心内容上

通过 Lab4 验证你的 RPC 包,以便在之后的实验中畅通无阻的使用

下面将逐步描述如何实现这一目标,我将 RPC 包的职责主要定义为:

  • 封装客户端交互:客户端只需通过 RPC 远程调用集群,无需关心 Leader 的变更,以及消息的重试。
  • 抽象数据存储接口:提供 DataStore 接口,使用者只需实现该接口,即可在 Raft 达成一致后处理提交的数据,无需手动管理 Raft 交互。
  • 管理操作的整个生命周期:接收来自客户端的 RPC 操作,完成去重后传入 Raft,在集群达成一致后,将操作提交应用层,最后将操作结果返回客户端。
  • 管理服务端和 Raft 的交互:除了将来自客户端的操作传入 Raft 外,还负责处理 Raft 提交的数据,以及快照管理。

依照职责将 RPC 包划分为两部分,Client 与 Server,构成如下 UML:

整体实现目录结构如下:

|   rpc.go
|
+---client
|       client.go
|       server.go
|
+---operation
|       operation.go
|
+---rpcErr
|       error.go
|
\---server
        client.go
        opWaiter.go
        server.go

operation

对于 RPC 包的实现,首先要了解操作和消息的定义,operation中主要定义了操作相关的结构体:

package operation
type (
	// Id 每个 Client 会维持自身的 OpId 自增,一个操作使用 ClientId 和 OpId 来标识唯一
	Id struct {
		ClientId, OpId int64
	}
	// Data 操作数据
	Data[T any] struct {
		Id     // Id 操作唯一标识
		Args T // Args 操作参数
	}
	Provider interface {
		GetId() Id
	}
	Result[T Value] struct {
		Id    int64
		Err   rpcErr.Err
		Value T
	}
	// Value 操作的返回值类型 也是`RPC`包中的泛型的类型 例如lab4的string、lab5中shardctrler的Config
	Value any
)

func (d *Data[T]) GetId() Id {
	return d.Id
}

由此可见,我们可以这样定义一个消息

type CommonArgs[T any] struct {  
    MsgId int64  
    operation.Data[T]  
}  

可以看出一个消息组成为:

{  
    "MsgId": 30,
    "Data": {
        "Id": {
            "ClientId": 1,
            "OpId": 2 
        },
        "Args": {}
    }
}

MsgId 和 OpId 由 client 维持自增的,MsgId 与 ClientId 组合用来重复检测,ClientId 与 OpId 组合作为操作的唯一标识,重复检测后 MsgId 就没用了,最后传给 Raft 的是 Data 部分。

Client Package

RPC 调用的发起方,承担的作用非常简单,主要提供获取集群服务、更新 Leader 等接口方法,并负责维护操作 ID 和 MsgID 的自增。

UML

后面提到的 Client 都代指 Clerk 这个接口

Server Package

RPC 调用的接收方,主要的职责是维护一个操作的生命周期,从接收客户端操作消息开始,将操作传入 Raft,到操作被 Raft 提交,将操作通过 DataStore 接口应用,最后向等待的客户端返回操作结果。

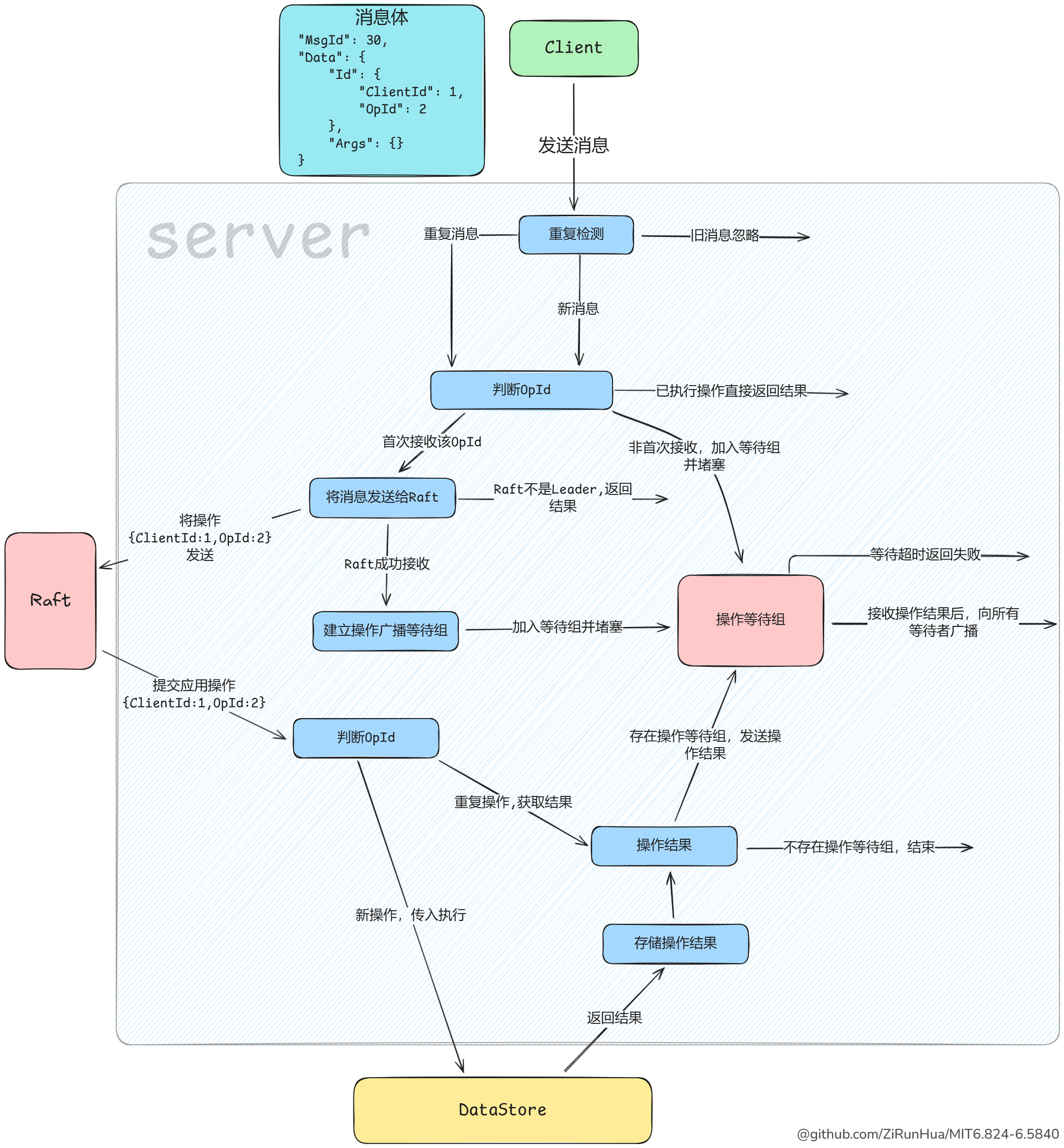
操作的生命周期

实验说明了 kv 系统的操作是线性化的,也就说一个 Client 只有在执行完成一个操作后才会发起下一个,这简化的很多逻辑,这也让 Client 针对某一 Server 的操作是线性化,即一个操作在发送到 Server 并得到答复后,才会发起下一个操作,但这并不代表一个 Server 只为一个 Client 提供服务,一个 Server 还是会同时为多个 Client 提供。

我的设计中每个 Client 在 Server 中看来是分隔独立的,每个 Client 在 Server 中会有自己独立的操作等待组、存储操作结果的Map、lastMsgId等等,我希望在 Client 被 Kill 时,向 Server 发送一个销毁的 RPC 来清空 Server 中的数据,同时 Server 在一段时间内没收到来自 Client 消息时,将该 Client 加入黑名单,并清空数据,但实验并没有对这块进行要求,所以我并没有实现 Server 对 Client 缓存数据的清理。

因为操作的线性化,并且在我的设计中 Server 会为每个 Client 设置一个操作等待组,所以某个 Client 的操作等待组只需要等待一个操作,不需要设计一个可以同时等待多个操作完成的操作等待组。

实验模拟了各种网络环境,针对客户端发来的消息会有以下三种情况:

  • MsgId 是旧的,显然是网络延迟导致,因为操作的线性化所以可以直接忽略。
  • MsgId 相同,可能是 Server 实际接收并答复,但网络导致 Server 的答复丢失,导致 Client 的 RPC 失败,这种情况 Client 需要不停重试,除此之外还有很多情况导致 MsgId 相同,针对相同的MsgId Server无法确定哪个是 Client 正在等待答复的,所以都需要当作正常的消息去处理。
  • MsgId 是新的,针对这种情况有两种不同的处理:
    • MsgId 是新的,但 OpId 是旧的,如果 OpId 被处理过,显然直接返回之前存储的结果,如果 OpId 没被处理过,这可能是 Client 正在寻找可以执行操作的 Leader ,无论哪种情况,都应该加入操作等待组。
    • MsgId 和 OpId 都是新的,因为操作的线性化,Client 只有在一个操作完成后才发起新的操作,如果操作等待组中还有正在等待答复的RPC,直接广播后关闭等待组,然后使用新的等待组。

操作的重复执行

在 Raft 提交应用后判断 OpId 是否重复就可以保证操作不被重复执行,在此基础上,在操作传入 Raft 前进行一次重复检测,来以免重复的日志增加 Raft 的同步压力。

其实一张图胜千言,操作等待组的实现使用通道就能完成,如果你完成了lab4A,那lab4B的快照对你来说就非常容易了

UML

rpc.go

rpc.go 主要由对外接口和 RPC 封装两部分构成。

对外接口

rpc.go 通过 DataStore<T>Server<T>Clerk 三个接口为外部提供依赖,使用 RPC 包需要实现 DataStore 接口,然后使用 DataStore 来生成 Server

RPC 封装

开头提到的关于 RPC 的优化,现在更上一层,加入了 CommonArgsCommonReply ,它们在 Call 方法中被使用, Call 方法的返回是一个操作完成后的结果,是的,Call 方法不会返回失败,Call 方法中利用 Clerk 接口,完成客户端与集群的全部交互,包括寻找 Leader ,消息重试,直到操作被服务器应答成功,然后 Call 方法返回操作结果,如此将 RPC 不再是针对某个 Raft 或 Server 发起,而是针对整个集群发起。

别忘了调用 labgob.Register 注册结构体

type (  
    Method[args any, reply any] string  
    CommonArgs[T any]           struct {  
       MsgId int64  
       operation.Data[T]  
    }  
    CommonReply[T any] struct {  
       Err  rpcErr.Err  
       Data T  
    }  
)  
  
func (rm Method[Args, Reply]) Init() {
    labgob.Register(&operation.Data[Args]{})  
    labgob.Register(&CommonArgs[Args]{})  
    labgob.Register(&operation.Data[Reply]{})  
    labgob.Register(&CommonReply[Reply]{})  
}  
  
func (rm Method[Args, Reply]) Call(ck Clerk, opArgs Args) Reply {  
	cArgs := CommonArgs[Args]{  
	    Data: operation.Data[Args]{  
	       Id:   ck.NewOperationId(),  
	       Args: opArgs,  
	    },  
	}  
	cReply := new(CommonReply[Reply])
	// todo
}

一样是非常干净的声明:

const (  
    RpcPut    rpc.Method[PutArgs, struct{}]    = "KVServer.Put"  
    RpcAppend rpc.Method[AppendArgs, struct{}] = "KVServer.Append"  
    RpcGet    rpc.Method[GetArgs, GetReply]    = "KVServer.Get"  
)

完成了正确的RPC包后,lab4 和 lab5A 只需要实现 DataStore 接口便完成了这部分实验,当然,lab5A 的分片可能要多花点时间。